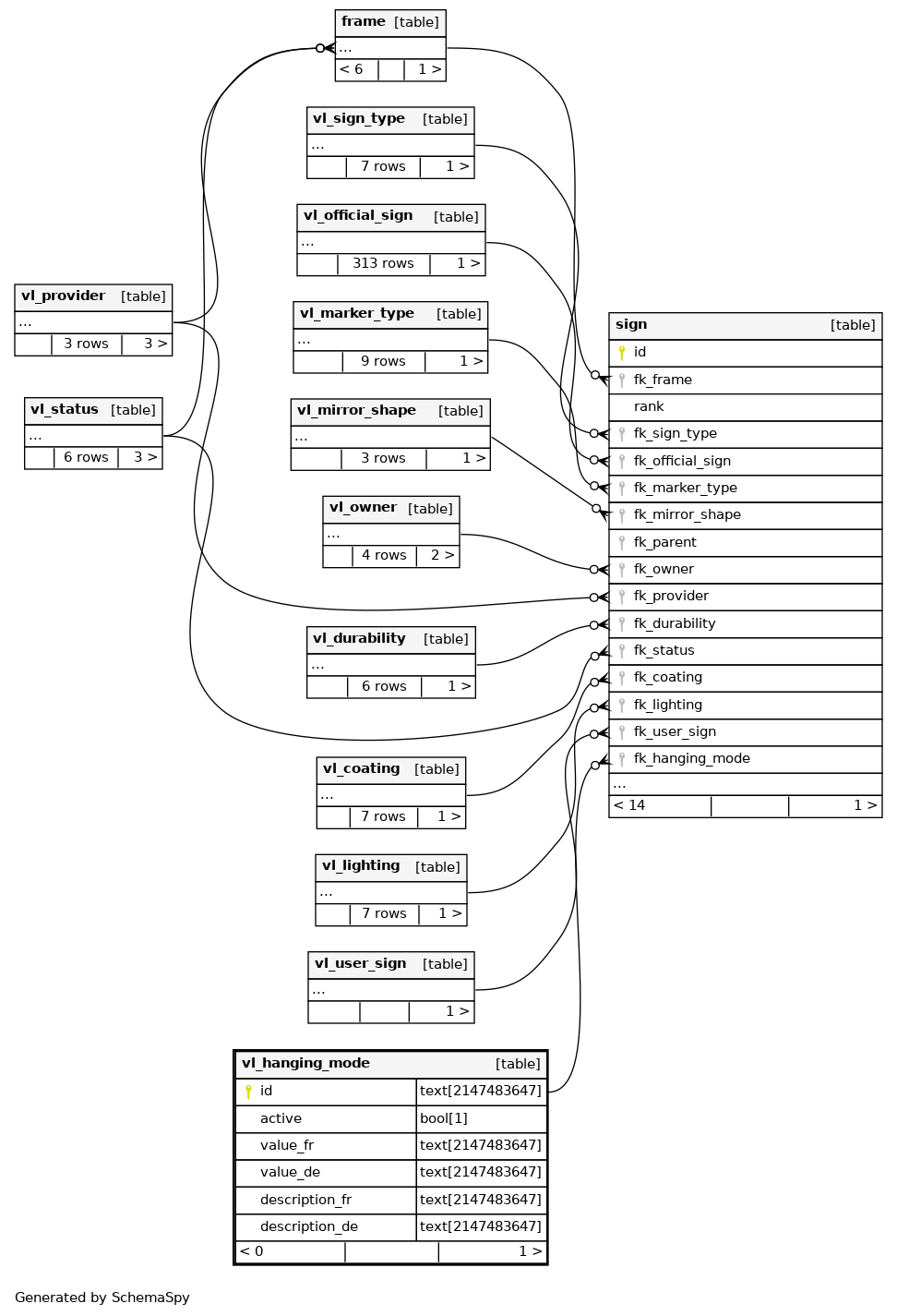
Columns
| Column | Type | Size | Nulls | Auto | Default | Children | Parents | Comments | |||
|---|---|---|---|---|---|---|---|---|---|---|---|
| id | text | 2147483647 | null |
|
|
||||||
| active | bool | 1 | √ | true |
|
|
|||||
| value_fr | text | 2147483647 | √ | null |
|
|
|||||
| value_de | text | 2147483647 | √ | null |
|
|
|||||
| description_fr | text | 2147483647 | √ | null |
|
|
|||||
| description_de | text | 2147483647 | √ | null |
|
|
Indexes
| Constraint Name | Type | Sort | Column(s) |
|---|---|---|---|
| hanging_mode_pkey | Primary key | Asc | id |

